Skip to main content
Top of the Page
iMIS
About
Concerns about a Physician
Physician Sign In
Corporation Sign In
Physician Search
Toggle navigation
Public
Toggle
Physician Search
Concerns about a Physician
Raising a concern about a Physician
Filing a Complaint
The Complaints Review Process
Patient Records
Registrant Discipline
Disciplinary Process
Summary of Registrant Discipline
Prescribing Restrictions
Patient Resources and Education
Finding a family physician
Expectations of my Physician
Privacy
Drug Programs & Prescription Information
Patient Records
What the CPSS Cannot Do
Physician Data & Historical Information
Language & Culture
Participate/Give Feedback
Consultations & Surveys
Compliment a Physician
Join a Committee
About the CPSS
Council
Careers
Contact
Physicians
Toggle
Annual Licensure & Permit Renewal
Registration & Licensure
Annual Renewal
Physician Licensure Renewal
Medical Corporation Permit Renewal
Revalidation
Fees
Law & Guidance
Legislation & Bylaw
Legislation
Administrative Bylaws
Regulatory Bylaws
Policies, Standards, Guidelines
Governance Policies
Advice to the Profession
Bylaw & Policy Development
Consultations
Registrant Discipline
Disciplinary Process
Summary of Registrant Discipline
Prescribing Restrictions
Privacy & HIPA
Related Links
Drug Programs & Prescribing Guidance
Prescription Review Program
Opioid Agonist Therapy Program
Prescribing Requirements
Medical Cannabis
Good Prescribing Practice
Prescription Misuse, Theft & Forgery
Medical Record Keeping
unSCRIPTed
My Practice
Medical Corporations
Establishing Practice
Leaving Practice & Emergency Closures
Legal Guidance
Billing Advice
Medical Record Keeping
Medical Practice Coverage
Language Services
Certificates of Professional Conduct
Physician Health
Receiving a Complaint
Practice Enhancement
Scope of Practice Change
Fees
Forms
Patient Care
Advisories & Alerts
Patient Safety
Conscientious Objection
Caring for Indigenous Patients
Virtual Care
Useful Tools
COVID-19
Continuing Medical Education
Revalidation
CME Opportunities
CME-Accredited Organisations
Physician Health
Request a Certificate of Professional Conduct
Applicants
Toggle
Registration & Licensure
Basic Requirements
Categories of Licensure
Physicians licensed in Canada
International Medical Graduates
SIPPA
Virtual Care
How to Apply (Physician)
Physician Assistants
Students & Residents
Licensure Assessments
Annual Renewal
Medical Professional Corporations
Registering a Medical Corporation
Corporation Permit Annual Renewal
Physician Assistants
Podiatric Surgeons
Fees
Credit Card Authorization Form
Revalidation
Scope of Practice Change
Glossary
Forms
Programs
Toggle
Diagnostic Imaging Quality Assurance Program
Laboratory Quality Assurance Program
Non-Hospital Treatment Facilities Program
Opioid Agonist Therapy Program
Practice Enhancement Program
Prescription Review Program
NewsHub
Toggle
News Search
Media & Advisories
Publications
DocTalk Newsletter
Council News Brief
Annual Reports
Unscripted Newsletter
Guides & Brochures
Events
Last update: 2026.02.17
Contact Us
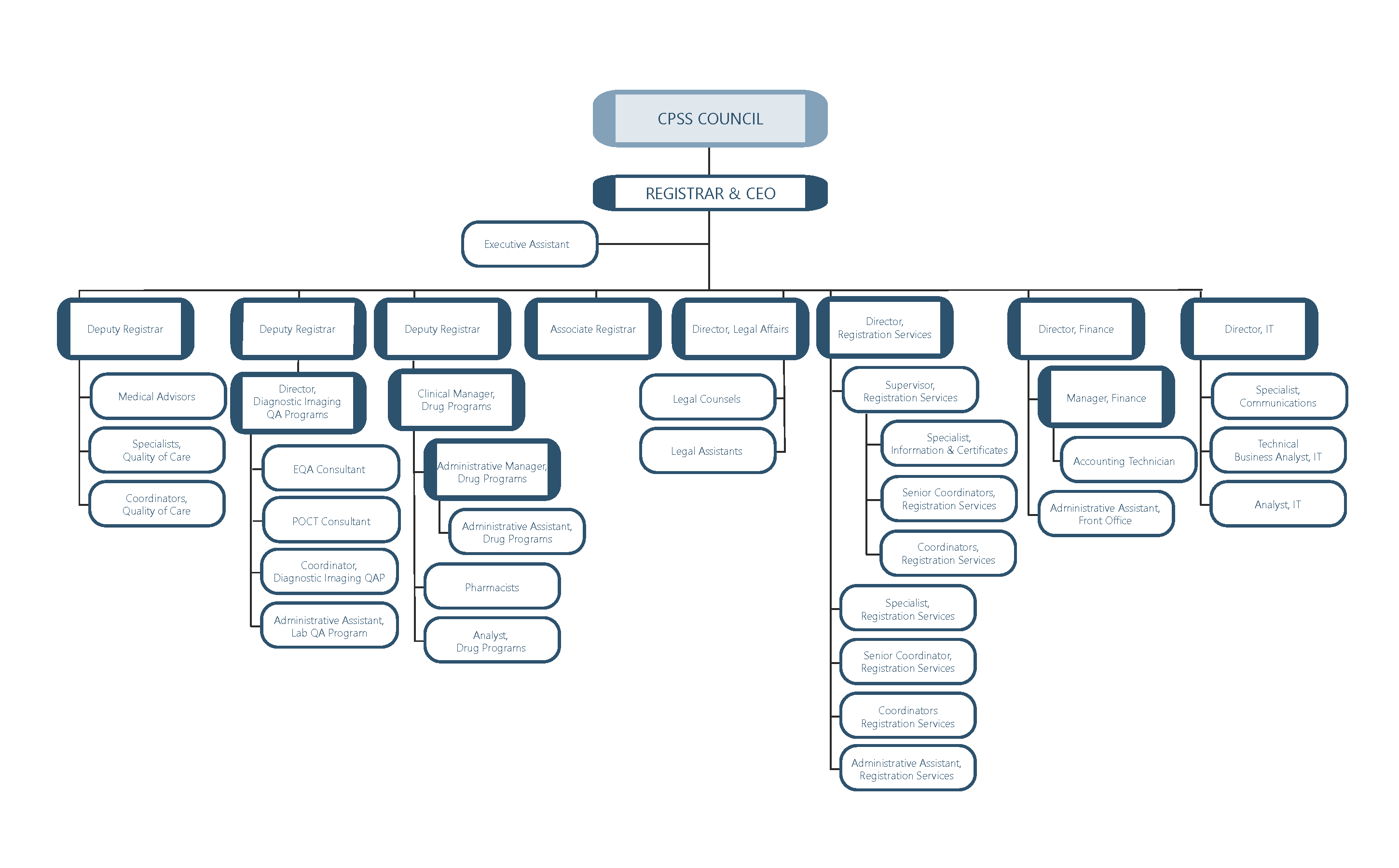
Council
Overview
Members
Meetings
Policy Governance
Elections & Appointments
Committees
Mission, Vision, Values
Management Team
Careers
Frequently Asked Questions
Back to Top
{1}
##LOC[OK]##
{1}
##LOC[OK]##
##LOC[Cancel]##
{1}
##LOC[OK]##
##LOC[Cancel]##